
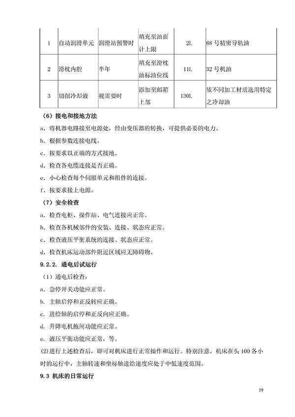
桂林蜜桃视频數控機床(chuáng)科(kē)技有(yǒu)限公司
GuiLin HongDe Precision Machine Co.,LTD
電話:0773-6306885
傳真:0773-6306885
郵編:541001
手機號: 13803894337
13086732155
地(dì)址(zhǐ):廣西桂林市(shì)秀峰區巾山路12號
網址(zhǐ):www.xinlong-sh.com.cn

掃一掃,關注我們
桂(guì)林蜜桃视频數控機床科技有限(xiàn)公司
聯係人:房經理
電話:17774703592
13086732155
郵箱:F13807837791@163.com
地址:廣(guǎng)西桂(guì)林市秀峰區巾山路12號(桂北機器廠區內)
